“香港德懋集团”夸大“龙脑舒缓精油”使用功效,推广模式或涉传!
今天我们说一个模式比较新颖的产品盘。话说这个项目也是粉丝向小诺求证而来。当粉丝发来名字的时候,就觉得····不是小诺对这个地名有什么歧视。只是一看到“香港某某集团”、“香港某某国际”,就有一种很假的感觉。经常玩项目的网友应该有所感触。
今天说的这个项目公司名为“香港德懋(mao四声)集团”。是一个以销售“龙脑”外敷品的新零售产品盘,具体模式我们下文在说,先看看公司的背景情况。
根据推广人员给小诺发的视频讲解材料中提到的,该项目的实控人最开始创建的是“新晃德懋”创建时间在2021年,主要负责提供产品供应。公司成立在新晃,是因为新晃是该公司生产的商品原材料“龙脑”的主产地。然后创建的是“香港德懋”创建时间在2024年5月,最后由香港公司出资控股创建了“怀化德懋”。然后由怀化德懋来实现项目的具体推广。但是在小诺看的项目相关宣传材料中只提到了“香港德懋”。推广者应该是认为在大陆港资企业也算是一种印象背书。
但是以小诺的经验来分析,这几家公司的幕后控制者应该是一伙人。按照公司的注册时间顺序不难看出,经营者是想要个港资公司的资质来运行这个项目。
下面是小诺在天眼查中分别查询了“新晃德懋”、“怀化德懋”、“香港德懋控股”三家公司相关情况截图。不难看出新晃和怀化公司的实际控制人都是一个人。而小诺在通过百度搜索这家港资公司的办公地点,更是令人感到疑惑。同一个门牌地址注册了好几家公司,并且已经有多家公司处于解散状态了。我相信各位网友也做过生意,租过写字楼,同一楼层,会有不同隔间租给不同的租户,但是物业会给每一个隔间设立有单独的编号,是为了方便物业管理以及租户收发快递和信件的。我们看到这么多业主租在写字楼同一层的一个办公室里,难免不让人怀疑这是一家皮包公司。




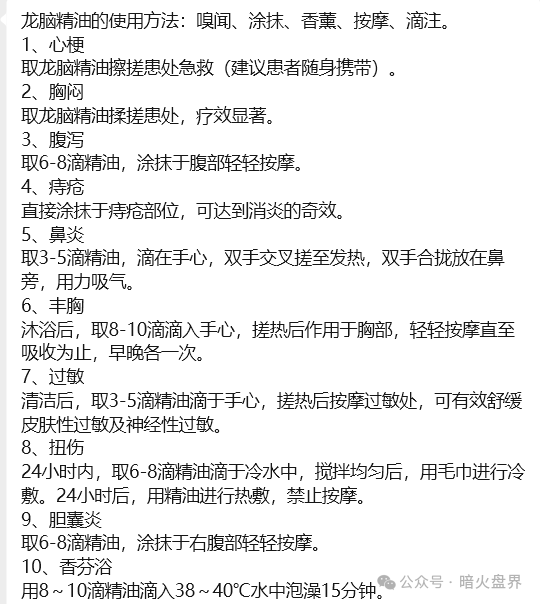
下面我们在来看一下该公司生产的这款产品名叫“龙脑舒缓精油”,产品的外包装上印有“香港德懋集团”的文字标识。最外面的纸质包装盒子上印有“德懋生物”文字标识。推广者给小诺发来了这款名为“龙脑舒缓精油”的产品功效介绍。当看到该产品可治疗23种症状,以及34项产品功效时,着实让人感到震惊。随后小诺在百度上查询了相关部门对精油类产品的宣传规定。有关部门早就提出过精油类产品属于化妆品类,不能宣传其有对任何疾病或症状有治疗作用。而即便精油里添加了所谓的“龙脑”等中药材,也难圆其说。因为小诺查询了关于德懋所宣传相关的三家公司,在产品经营类目中都没有生产销售药品的权限。而所属行业明确写着化学原料和化学制品制造业。所以对于“德懋集团”宣传产品功效的做法是涉嫌违规的!





下面是小诺和该公司的推广人员沟通录音,大家可以从中了解到该产品的销售模式
通过本篇文章插播的两段视频和模式介绍图片以及上面的两段录音,我们可以看出“香港德懋”的推广模式还是很“新颖”的。小诺看了这么多产品盘,唯独给德懋的操盘手数个大拇指,可以说是独树一帜,目前全网还没有哪个产品盘用这个模式去推广!看小诺下面给大家讲一下这套销售模式不同在哪里。


大家看看上面这张图片,级差拿货价相差的离谱,最高级别458一瓶,最低级别5568一瓶,各位自己去理解吧,这产品成本水分太大了。谁会为了使用产品而去参与这个项目?参与进来的不都是为了赚代理费吗?

如上图所示,“龙脑舒缓精油”的销售模式分为5个级别。除“龙脑驿站”级别外,其余四个级别是要用50%的消费券和50%的股权积分向公司换取的。而加入这四个级别所需购买产品的投资款直接转给推荐人,由推荐人花钱向公司购买消费券。消费券的价格是500元5000消费券,还能获得一瓶产品。而股权积分是加入相应的级别公司每天赠送的,赠送比例(如上图所示)。如果推荐人的股权积分不够只能是找上级推荐人购买或者升级代理级别,从而获得更高的赠送比例。有了股权积分才能给自己推荐来的代理开单。这样的设计真的是太巧妙了,这样做是逼着参与者去升级,因为你即便有再大的推广能力,你没有积分也会限制你团队的发展,间接影响了你的收入。而50%的消费券也能为公司提供一定的流动性收入。
而这个模式设计的巧妙之处在于最高级别“龙脑驿站”的设计上,加入这个级别需要向公司转10万元代理费,公司会给200多瓶产品。五个级别当中只有“龙脑驿站”需要直接向公司转账加入,公司只直接控制这一个最高级别,赚这一份钱,其余的钱都分给了下面的代理。看似是这样的模式,但是又设计了股权积分报单的限制,你想要更多的股权积分,那就要升级啊!最终还是要升级到“龙脑驿站”这个级别。推广人员跟小诺说,全国只有3000个“龙脑驿站”的名额,加入满了之后,公司就不要了。其实这种说辞也就忽悠一下老年人,公司有多少驿站级别的代理,只有公司自己知道,你们又看不到后台数据,当然随便说了!再有3000*10万=3亿,一个产品盘毛收到了三个亿,还不收手等什么呢?这还不算购买消费积分的钱呢!另外说什么股权积分等公司上市可以换股票。这种说法简直就是侮辱智商,这么多年各种盘子都说自己能上市,哪个公司上市了呢?唯独上市那两个都是锁仓,谁变现了?
当成为“龙脑驿站”级别之后再去推广其他人加入驿站级别,可以获得第一个10%,第二个5%,第三个7%,第四个8%的推荐提成奖励。第四个之后全部按照8%来计算。而成为这一级别之后还可以拿到团队销售业绩提成最高6%。
总结一下这套销售模式,小诺之所以说巧妙就在于公司把涉传的风险推到了每一位“龙脑驿站”的代理身上。招募新代理的钱全都打到了“龙脑驿站”代理的个人账户里,而公司只是收到了积分。比如极差返利,代理加入,这些涉及到资金账面的问题全都推给了驿站代理身上。公司只控制驿站代理这一个级别。看似公司置身之外,但是龙脑驿站销售返利是无限代的,代理加入需要的积分还是要找公司购买,这等于下面所有发展的会员还是跟公司有着间接关系。这种模式还是有涉传的嫌疑!
关于“香港德懋集团”的项目和产品分析今天就写到这里,后续小诺会持续关注该项目的动向!对于这类产品盘,主要参与者都是一些中老年人,这类人群对于项目的运营和包装的内幕毫无所知,有人带着说好就盲目的拿出养老钱去投资,最终蒙受损失还浑然不知!小诺发文真心中肯的希望该项目的参与者和消费者擦亮双眼,不要越陷越深!
文章评论
“香港德懋集团”夸大“龙脑舒缓精油”使用功效,推广模式或涉传!...
今天我们说一个模式比较新颖的产品盘。话说这个项目也是粉丝向小诺求证而来。当粉丝发来名字的时候,就觉得····不是小诺对这个地名有什么歧视。只是一看到“香港某某集团”、“香港某某...
“香港德懋集团”夸大“龙脑舒缓精油”使用功效,推广模式或涉传!...